<li id="yyyyy"><tt id="yyyyy"></tt></li>
  • <li id="yyyyy"></li>
    <tt id="yyyyy"><table id="yyyyy"></table></tt>
  • <li id="yyyyy"></li>
  • <tt id="yyyyy"></tt>
  • <tt id="yyyyy"></tt>
    <li id="yyyyy"></li>
    <li id="yyyyy"><tt id="yyyyy"></tt></li>
    人民網
    人民網>>重慶頻道>>區縣>>動態

    2025重慶女子半程馬拉松3月23日開跑 江北區部分道路臨時交通管制

    2025年03月12日15:12 | 來源:人民網-重慶頻道
    小字號

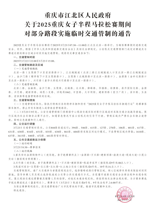
    2025重慶女子半程馬拉松將于3月23日上午07:30至11:00在江北區北濱一路舉行。為確保賽事期間道路安全有序,近日,江北區人民政府發布了對部分路段實施臨時交通管制的公告。

    臨時交通管制通告。江北區委宣傳部供圖

    臨時交通管制通告。江北區委宣傳部供圖

    根據公告,在2025年3月22日22:00至3月23日15:00期間,江北區北濱一路、江北城隧道、金沙門路、五簡路、金源路、興竹路部分路段實施交通管制。交通管制時段內,除執行特殊任務的特種車輛和持有“2025重慶女子半程馬拉松車輛通行證”的賽事保障車輛外,禁止所有車輛進入或停放在管制路段。

    3月23日交通管制時段內,公交844路改道運行;394路、546路、615路、127路、270路、106路、401路、617路、631路、630路、816路、651路、835路、638路、861路、604路將采取區間運行模式,不在管制區域內???;1610路、637路、3615路、840路、672路、641路將暫時停運。

    針對可能給市民的出行帶來的不便,交通管制期間,請廣大交通參與者提前規劃出行,選擇錯峰或繞行管制區域。核心區域停車庫將采取臨時封閉措施,倡導參賽人員及觀眾選擇軌道或公交等公共交通通行方式。為方便參賽選手抵達賽道起點(鎏嘉碼頭),賽事當天(3月23日)軌道交通6號線、9號線全線早上6:00開班。(任峰)

    (責編:秦潔、張祎)

    分享讓更多人看到

    返回頂部
    一本久久综合aa亚瑟